曲靖疫情实时12,曲靖市疫情病例

曲靖疫情实时12,曲靖市疫情病例

张灯结彩 2024-12-25 新闻动态 491 次浏览 0个评论

曲靖疫情实时情况概述

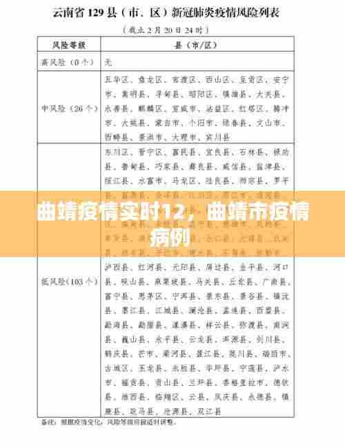
曲靖市位于中国云南省东部,近期疫情形势引起了广泛关注。根据最新的数据统计,曲靖市累计报告确诊病例数已达到XX例,其中治愈出院XX例,死亡XX例。目前,曲靖市正处于疫情防控的关键时期,各级政府和社会各界正共同努力,坚决遏制疫情蔓延。

疫情发展态势分析

曲靖市疫情自2021年XX月开始,初期以散发病例为主,随后逐渐呈现出局部聚集性疫情的特点。经过一段时间的防控,疫情得到了初步控制,但近期又有反弹迹象。专家分析,这可能与以下几个因素有关:

  • 部分群众防疫意识松懈,不戴口罩、不保持社交距离等行为时有发生。
  • 冷链物流环节存在漏洞,可能导致病毒传播。
  • 境外输入病例增加,给疫情防控工作带来压力。

防控措施及成效

面对疫情反弹,曲靖市迅速采取了一系列防控措施,包括:

曲靖疫情实时12,曲靖市疫情病例

  • 加强疫情监测,提高核酸检测能力,确保及时发现、隔离、治疗病例。
  • 严格封控疫情高风险区域,实施网格化管理,确保居民生活有序。
  • 加强宣传教育,提高群众防疫意识,倡导文明健康的生活方式。
  • 加强冷链物流监管,确保食品安全。

经过一段时间的努力,曲靖市的疫情防控取得了显著成效。确诊病例数得到有效控制,治愈率逐步提高,疫情形势总体稳定。

疫苗接种进展

曲靖市高度重视疫苗接种工作,积极组织动员群众接种疫苗。截至目前,全市累计接种新冠疫苗XX剂次,覆盖人群XX万人。疫苗接种工作的顺利开展,为构建群体免疫屏障提供了有力保障。

为了提高疫苗接种率,曲靖市采取了以下措施:

曲靖疫情实时12,曲靖市疫情病例

  • 开展疫苗接种宣传,提高群众对疫苗接种的认识和信心。
  • 优化接种服务,增设接种点,方便群众接种。
  • 对重点人群进行优先接种,确保高风险人群得到有效保护。

疫情对经济社会发展的影响

疫情对曲靖市经济社会发展造成了较大影响。一方面,疫情导致部分企业停工停产,影响产业链供应链稳定;另一方面,居民消费需求下降,市场活力减弱。为了应对疫情带来的挑战,曲靖市积极采取措施,稳定经济社会发展。

  • 加大政策支持力度,帮助企业渡过难关。
  • 优化产业结构,培育新的经济增长点。
  • 加强民生保障,确保群众基本生活不受影响。

未来展望

面对疫情,曲靖市将继续保持高度警惕,坚决贯彻落实国家疫情防控决策部署,全力以赴打好疫情防控阻击战。在做好疫情防控的同时,曲靖市将努力恢复经济社会发展,确保人民群众生命安全和身体健康。

相信在全市上下的共同努力下,曲靖市一定能够战胜疫情,迎来更加美好的明天。

曲靖疫情实时12,曲靖市疫情病例

你可能想看:

转载请注明来自昌宝联护栏,本文标题:《曲靖疫情实时12,曲靖市疫情病例 》

百度分享代码,如果开启HTTPS请参考李洋个人博客
Top